National Public Radio
Automotive Head Unit - Human Machine Interface (HMI)
This NPR head unit design was created for the Toyota Entune platform. The client needed design, documentation and prototyping. I took over this project and finished the preliminary UX, constructed Axure prototypes, created UI templates and final visual designs. This was a great project. I learned a lot about the emerging telematics field and how to design for drivers.
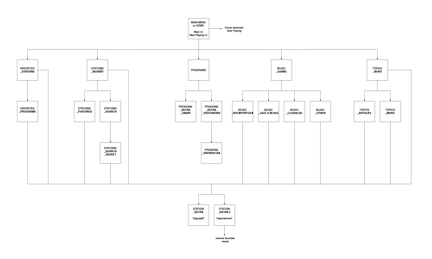
Application Map
Wireframes
Screens
Copyright all respective owners. This work is intended to be viewed by potential clients for the purposes of self-promotion and demonstration of ability.
